๋ฐ์ํ

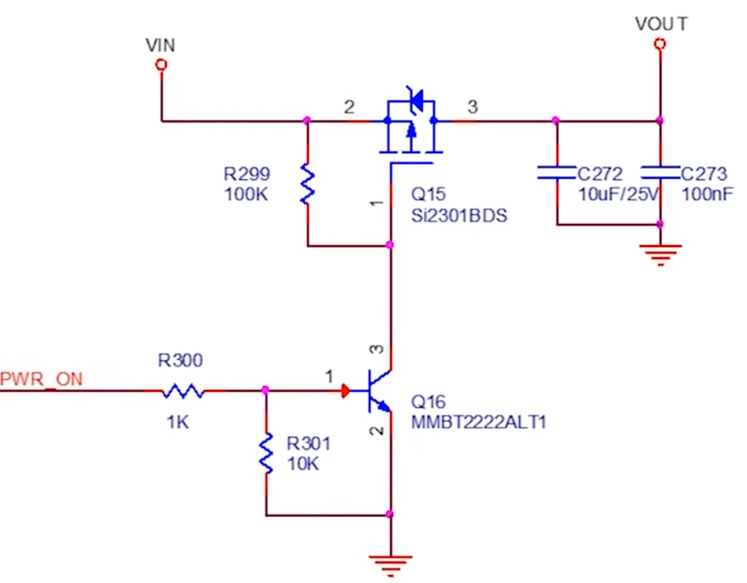
๊ธฐ๋ณธ์ ์ธ ์ค์์น ํ๋ก
| pwr_on | Q15 |
| L | off |
| H | on |

์ถ๋ ฅ๋จ Short ๋ฐฉ์ง ํ๋ก
| Vout | Q15 | D11 (Short indicator) |
| Short | off | on |
Vout์ด Short๋๋ฉด Q15๊ฐ off๊ฐ ๋์ ์์คํ ์ด ๊ณ ์ฅ๋๋ ๊ฒ์ ๋ฐฉ์งํ๋ฉฐ, D11 LED indicator๋ฅผ ํตํด์ Short ์ฌ๋ถ ํ์ธ๊ฐ๋ฅ
์ถ์ฒ
์ค๋ฌด์ ๋ฐ๋ก ์จ๋จน๋ ์ ์ ์ค์์น ํ๋ก (youtube.com)

๋ฐ์ํ
'๐ผ ์ผ' ์นดํ ๊ณ ๋ฆฌ์ ๋ค๋ฅธ ๊ธ
| ์ฌ๋ฃ์ ๋ฌผ์ฑ - ์๋ ฅ-๋ณํ๋ฅ ์ ๋(Stress-Strain Diagram) (1) | 2024.06.20 |
|---|---|
| ์๋ ฅ์ด๋? ์๋ ฅ์ ์ข ๋ฅ (0) | 2024.05.24 |
| LED ํ๋ก ์ค๊ณ (0) | 2024.03.12 |
| ๊ธฐ์ด์ ์ข ๋ฅ ๋ฐ ๊ธฐ์ด ์ค๊ณ ์ ๊ณ ๋ คํด์ผ ํ ์ฌํญ (0) | 2024.02.14 |
| LED ์์ผ๊ฐ(LED Viewing Angle)๊ณผ ์์ ์์ด ํจ์จ์ ์ผ๋ก ๋ฉด๋ฐ๊ด ์ค๊ณํ๋ ๋ฐฉ๋ฒ (0) | 2023.08.30 |