
νΌλ‘νμ(Fatigue Failure)μ΄λ?
νΌλ‘νμ(Fatigue Failure)μ μ¬λ£κ° λ°λ³΅μ μΈ νμ€μ΄λ λ³νμ λ°μΌλ©΄μ λ°μνλ μμμ μλ―Έν©λλ€. μ΄ νμμ μ¬λ£μ λ΄κ΅¬μ±κ³Ό μλͺ μ ν¬κ² μ’μ°ν μ μμΌλ©°, νΉν μλμ°¨, ν곡기, κ±΄μΆ κ΅¬μ‘°λ¬Ό λ±μμ μ€μν κ³ λ € μ¬νμ λλ€. νΌλ‘νμμ λ¨μν ν° νμ€μ μν νμκ³Όλ λ€λ₯΄λ©°, μ€λ μκ° λμ μμ νμ€μ΄ λ°λ³΅μ μΌλ‘ κ°ν΄μ§ λλ λ°μν μ μμ΅λλ€.
νΌλ‘νμμ κ³Όμ
- μ΄κΈ°κ· μ΄ λ°μ (Crack Initiation):
- λ°λ³΅μ μΈ νμ€μ΄ κ°ν΄μ§λ©΄ μ¬λ£μ νλ©΄μ΄λ λ΄λΆμ λ―ΈμΈν κ²°ν¨μ΄λ λΆμλ¬Όμ΄ μλ λΆλΆμμ μ΄κΈ°κ· μ΄μ΄ λ°μν©λλ€. μ΄ λ¨κ³μμλ λμΌλ‘ νμΈνκΈ° μ΄λ €μ΄ μμ κ· μ΄μ΄ νμ±λ©λλ€.
- κ· μ΄ μ±μ₯ (Crack Propagation):
- μ΄κΈ°κ· μ΄μ΄ νμ±λ ν, νμ€μ΄ λ°λ³΅λλ©΄μ κ· μ΄μ΄ μ μ°¨ μ±μ₯ν©λλ€. μ΄ κ³Όμ μμ κ· μ΄μ μ μ λ κΉκ³ κΈΈμ΄μ§λ©°, μ¬λ£μ λ¨λ©΄μ μ κ°μμμΌ κ°λλ₯Ό μ νμν΅λλ€.
- μ΅μ’
νλ¨ (Final Fracture):
- κ· μ΄μ΄ νΉμ μκ³ κΈΈμ΄μ λλ¬νλ©΄, μ¬λ£λ κ°μμ€λ½κ² νλ¨λ©λλ€. μ΄ λ¨κ³μμλ μ΄λ―Έ μ¬λ£μ μλΉ λΆλΆμ΄ μμλμ΄ μμ΄ μμ νμ€μλ ν° νμμ΄ μΌμ΄λ©λλ€.
νΌλ‘νμμ νΉμ±
- νμ€μ ν¬κΈ°μ λΉλ: ν° νμ€μ΄ κ°ν΄μ§μλ‘, κ·Έλ¦¬κ³ νμ€μ΄ μμ£Ό κ°ν΄μ§μλ‘ νΌλ‘νμμ΄ λΉ¨λ¦¬ λ°μν©λλ€.
- μ¬λ£μ νΉμ±: κ° μ¬λ£λ νΌλ‘νλ(Fatigue Limit)λΌκ³ λΆλ¦¬λ νκ³λ₯Ό κ°μ§κ³ μμ΅λλ€. μ΄ νλ μ΄νμ νμ€μμλ μ¬λ£κ° 무νν λ°λ³΅νμ€μ 견λ μ μμ§λ§, μ΄ νλλ₯Ό μ΄κ³Όνλ©΄ νΌλ‘νμμ΄ μΌμ΄λ©λλ€.
- νκ²½μ μμΈ: μ¨λ, μ΅λ, λΆμ λ± νκ²½μ μμΈλ νΌλ‘νμμ μν₯μ λ―ΈμΉ μ μμ΅λλ€. μλ₯Ό λ€μ΄, λΆμμ΄ μλ νκ²½μμλ νΌλ‘νμμ΄ λ 빨리 μ§νλ μ μμ΅λλ€.
νΌλ‘νμ μλ°© λ° κ΄λ¦¬
- μ€κ³ λ¨κ³μμμ κ³ λ €: νΌλ‘νμμ μ€μ΄κΈ° μν΄μλ μ¬λ£μ νΌλ‘νλλ₯Ό κ³ λ €ν μ€κ³κ° μ€μν©λλ€. λν, νμ€μ μ§μ€μ νΌνκ³ κ· μΌν νμ€ λΆν¬λ₯Ό μ μ§νλ κ²μ΄ μ’μ΅λλ€.
- μ¬λ£ μ ν: νΌλ‘κ°λκ° λμ μ¬λ£λ₯Ό μ ννκ±°λ, νλ©΄ μ²λ¦¬(μ: μΌνΈνΌλ)λ₯Ό ν΅ν΄ μ¬λ£μ νΌλ‘κ°λλ₯Ό ν₯μμν¬ μ μμ΅λλ€.
- μ κΈ°μ μΈ κ²μ¬: μ¬μ© μ€μΈ ꡬ쑰물μ΄λ λΆνμ λν΄ μ κΈ°μ μΌλ‘ κ²μ¬νκ³ , μ΄κΈ°κ· μ΄μ λ°κ²¬νλ©΄ μ μ ν μ‘°μΉλ₯Ό μ·¨νλ κ²μ΄ μ€μν©λλ€.
νΌλ‘μλͺ μμΈ‘ λ°©λ²
- μλ ₯-μλͺ λ°©λ²: μλ ₯ μ§νκ³Ό νΌλ‘ μλͺ κ³Όμ κ΄κ³μ
- λ³νμ¨-μλͺ λ°©λ²: λ³νμ¨ μ§νκ³Ό νΌλ‘ μλͺ κ³Όμ κ΄κ³μ
- κ· μ΄ μ±μ₯ μμΈ‘λ²: κ· μ΄ μ±μ₯μ¨κ³Ό μλ ₯ νλ κ³μμ μ§νκ³Όμ κ΄κ³μ
μΌμ΄μ€μ λ°λΌ μ μ©ν΄μΌ νλ λ°©λ²μ΄ λ€λ¦
νΌλ‘μλͺ μμΈ‘ λ°©λ²
Failure under a repeated or otherwise varying load which never reaches a level sufficient to cause failure in a single appliacation

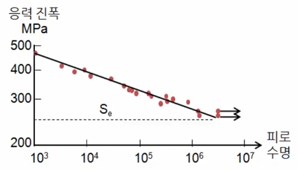
μλ ₯ μ§ν vs νΌλ‘ μλͺ νμ
- Log-Log κ·Έλνμμ μ ν κ΄κ³μ
- νμ± μμμ μλ κΈμ μ¬λ£μ κ²½μ° νΌλ‘ μμΈ‘μ΄ μ λ§μ
- κ· μ΄ λλ¨μμμ μμ± λ³νμ 무μλ μμΈ‘
- νΌλ‘ μλͺ μ΄ λΉκ΅μ κΈ΄ μν©μμ μ μ©
- κ· μ΄μ μ§μ λ€λ£¨μ§ μμ → κ· μ΄ μ΄νμλ μ μ¬ κΈ°κ³μ νΉμ±μΌλ‘ μ¬μ© κ°λ₯νμ§λ§, SNμ λμμλ κ· μΌ λ°μ μ§μ μ νμμΌλ‘ λ³΄κ³ μμ
νΌλ‘ νκ³ μλ ₯(Se)
- μΌλΆ νμκ°μ Seμ΄νμ μλ ₯νμμ 무νλμ νΌλ‘ μλͺ μ κ°μ§
- νμκ°: Ne(νΌλ‘μλͺ ) = 10^6 ~ 10^7
- μ루미λμ κ²½μ°λ νκ³ μλ ₯μ΄ κ΄μ°°λμ§ μμ
λΆκ° λ΄μ©
- μ£Όλ‘ μλͺ μ΄ κΈ΄ μ¬λ£μ λν΄μ μ΄ λ°©λ²μ μ¬μ©νλ©°
- 무ν μλͺ μ κ°μ§λλ‘ μ€κ³νλ €ν λ μ΄ λ°©λ²μ μ μ©

νΌλ‘μλͺ μν λ°μ΄ν°κ° μλ€λ©΄,
λλ΅μ μΈ μμ λ°©λ²
μΈμ₯κ°λμ 90% μμ€μ 10^3 νΌλ‘μλͺ μΌλ‘
μΈμ₯κ°λμ 50% μμ€μ 10^6 νΌλ‘μλͺ μΌλ‘ νμ¬ μμΈ‘
μλ ₯ μμ€μ λ§€μ° λ―Όκ°νλ©°,
μλ ₯μ΄ μ’λ§ λ³ν΄λ κ²°κ³Όκ° ν¬κ² λ³νν¨. λλ΅μ μΈ κ²ν μ μ¬μ©νλ λ°©λ²

νΌλ‘ μλͺ μ μλ ₯ μ§νκ³Ό μ¬λ£ μμμ λ§€μ° λ―Όκ°
νΌλ‘ κ°λμ μ€μ°¨κ° 5%λ©΄ νΌλ‘ μλͺ μ μ€μ°¨λ 44%λΌλ μ΄μΌκΈ°
μ¦ μ€κ³μκ° 50%μμ€μΌλ‘ μμΈ‘νλ€λ©΄ μ€κ³λ₯Ό μνλ€λ κ²μ μλ―Ένλ€λ λ΄μ©
λ³νμ¨-μλͺ λ°©λ²(E-N method)
The first examination, made after a few reversals of the stress, showed slip lines on some of the crystals ... after more reversals of stress additional slip lines appeared ... After many reversals they changed into comparatively wide bands with rather hazily defined edges ... some parts of the crystals became almost covered with dark markings ... at this stage some of the crystals had cracked.
μκΈ° λ κ°μ§ λ°©λ²μ μ€κ³ μ μΌλ°μ μΌλ‘ μ¬μ©νλ μ ν ν΄μ νλ‘κ·Έλ¨μ μ μ©λ λ°©λ²μ΄λ€.
κ· μ΄ μ±μ₯λ²
The use of the crack tip stress intensity factor, K, has survived almost 50 years as the key parameter correlating fatigue crack growth
μκΈ° λ λ°©μμ κ°λ³ κ· μ΄μ κ³ λ €νμ§ μμ
"κ· μ΄ μ±μ₯λ²"μμλ λ―Έμ κ· μ΄ μ΄ν νκ΄΄μ μ΄λ₯΄κΈ° κΉμ§μ λͺ¨λΈλ§
λ―Έμ κ· μ΄μ΄ λ°μνκ³ μ΄λ€ κ±°λμ λ°λΌ κ· μ΄μ΄ μ¦κ°νλμ§
λ―Έμ κ· μ΄μ΄ λ°μνκ³ λ μΈμ κΉμ§ μ¬μ© κ°λ₯νμ§ μμ¬ μλͺ μ λν΄ μμΈ‘
νΌλ‘νμ μ€κ³ λ°©λ²λ‘
- 무ν μλͺ μ€κ³ - νΌλ‘νκ³ μ΄νμ μλ ₯μΌλ‘ μ€κ³
- μμ μλͺ (Safe-Life) μ€κ³ - μ€κ³ μλͺ λμ μμ νλλ‘ μ€κ³. κ΅λΆμ μΈ νμ κ°λ₯μ±μ΄ μ 체 μμ€ν μ μ΄μ© μ¬λΆλ₯Ό κ²°μ
- μ¬κ³ λ°©μ§(Fail-Safe) μ€κ³ - μ¬μ μ±μ κΈ°μ΄ν μ€κ³. κ΅λΆμ μΈ νμμ΄ μ 체 μμ€ν μΌλ‘ μ νλμ§ μμ
- μμ νμ©(Damage-Tolerant) μ€κ³ - μ£ΌκΈ°μ μΈ μ κ²/μ λΉλ₯Ό ν΅ν μμ νμ©. μμ μ λμ νμ κ³Ό μμΈ‘

κ°λ³ λΆνμ νμμ΄ μ 체 μμ€ν μ νμμΌλ‘ νμ₯λμ§ μμ

'πΌ μΌ' μΉ΄ν κ³ λ¦¬μ λ€λ₯Έ κΈ
| λͺ¨ν°μ Cogging Torqueμ Friction Torqueμ μ°¨μ΄μ (0) | 2024.09.23 |
|---|---|
| λ€μν λνΈμ μ’ λ₯μ νΉμ§ μ 리 (1) | 2024.09.11 |
| μκΈ°μ΄ μμ μ κ°μ μν μ€κ³ λ°©μ (0) | 2024.07.02 |
| SMD Size κ·κ²© (0) | 2024.06.26 |
| μ¬λ£μ λ¬Όμ± - μλ ₯-λ³νλ₯ μ λ(Stress-Strain Diagram) (1) | 2024.06.20 |